菏泽市食药局公示15家食品销售商抽样不合格 涉及啤酒、粉条、牛肉、海米等

2019-01-15 15:49:00   来源:
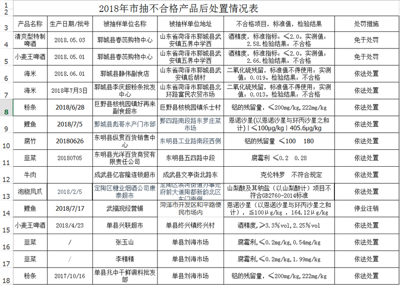
[摘要] 据菏泽市食品药品监督管理局官网公示,菏泽市15家经营销售的食品抽样不合格,并依法处置。

    据菏泽市食品药品监督管理局官网公示,菏泽市15家经营销售的食品抽样不合格,并依法处置。涉及啤酒、海米、粉条、鲤鱼、腐竹、韭菜、牛肉、泡椒凤爪等食品。经抽样检验,这些啤酒的酒精度、粉条的重金属残留、海米的二氧化硫残留、韭菜的腐霉利含量不合格等问题。

 

文章关键词: 食品

精彩评论文明上网理性发言,请遵守新闻评论服务协议

共0条评论
加载更多

热门图片推荐

更多