共青团中央表彰,山东这些优秀个人和集体榜上有名!
2020-05-05 14:17:51 来源:大众日报客户端
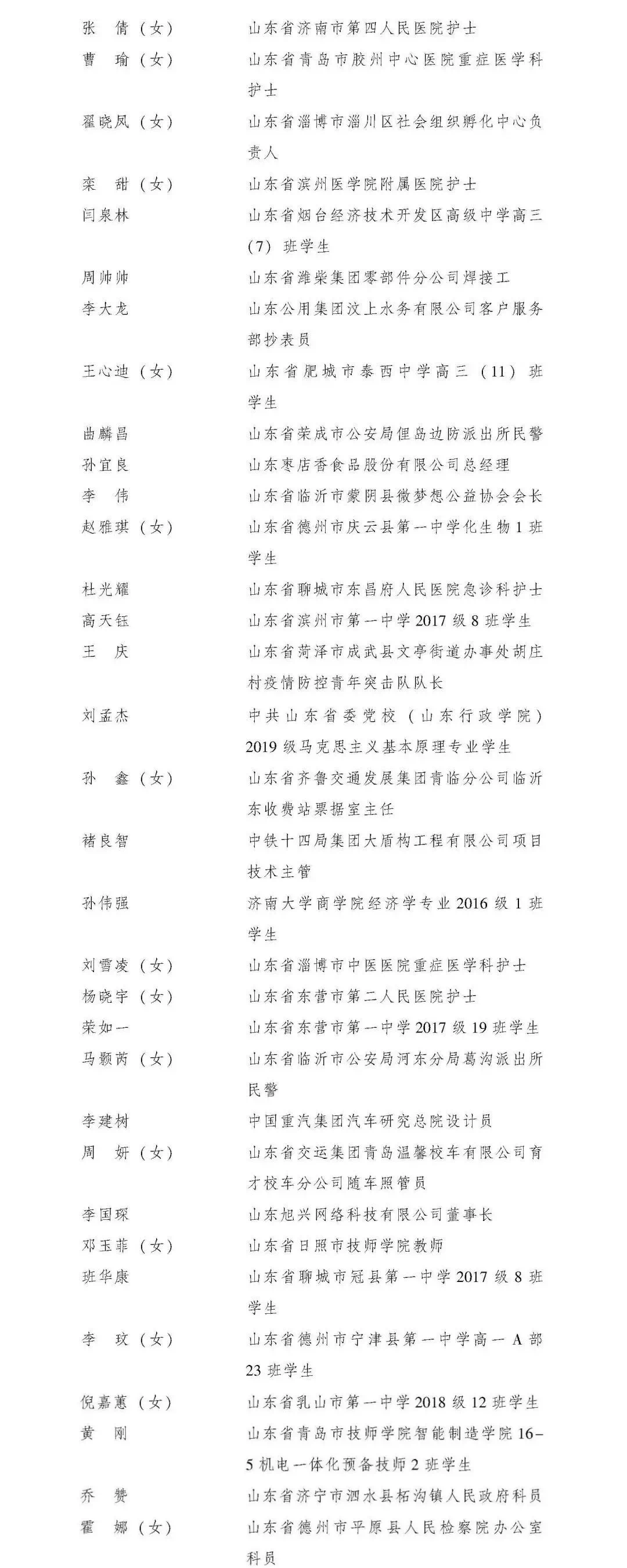
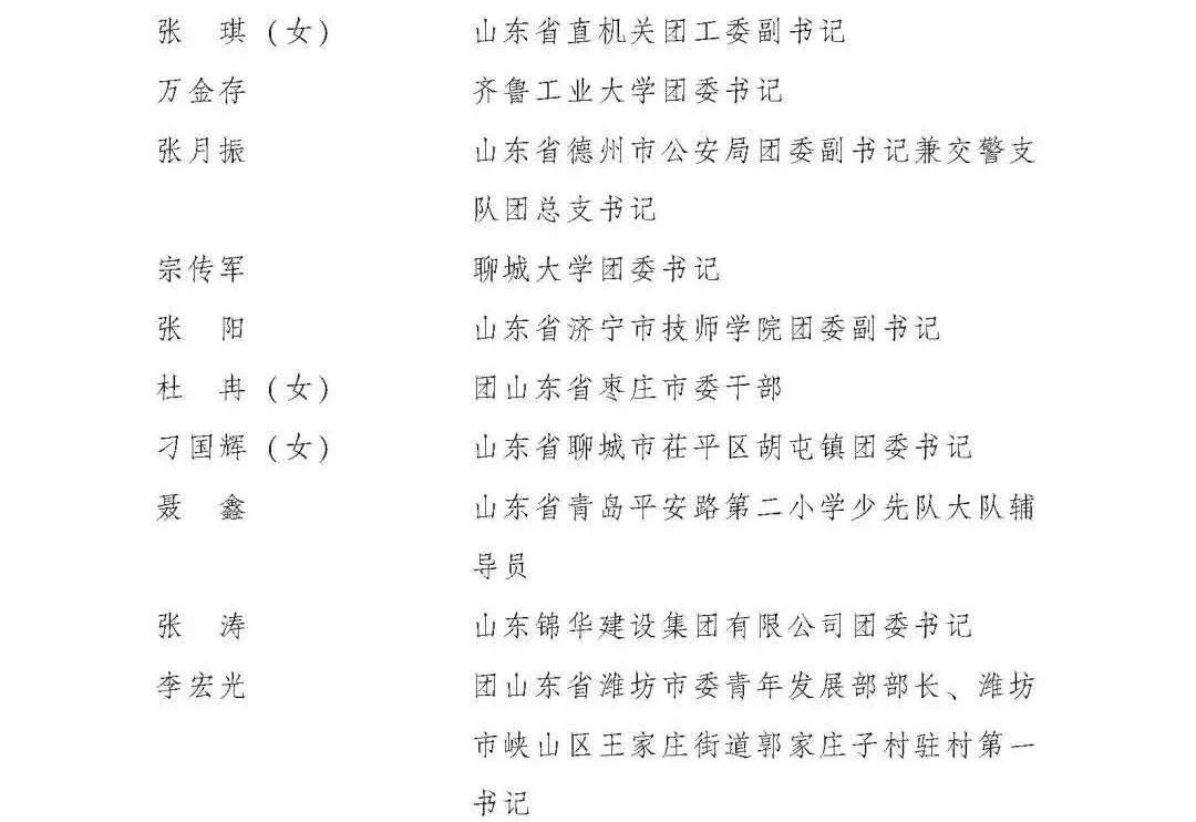
为表彰先进,宣传先进,激励全国团员、团干部和各级团组织奋发有为、再创佳绩,共青团中央近日决定,授予张美玲等505名同志“全国优秀共青团员”称号,授予姜振东等357名同志“全国优秀共青团干部”称号,授予湖北省武汉市金银潭医院团委等312个基层团组织“全国五四红旗团委(团工委)”称号,授予湖北省武汉市急救中心120调度科团支部等431个基层团组织“全国五四红旗团支部(团总支)”称号,追授罗布等15名因公殉职同志“全国优秀共青团员”称号。山东这些优秀个人和集体榜上有名。
“全国优秀共青团员”名单(山东)

“全国优秀共青团干部”名单(山东)


“全国五四红旗团委(团工委)”名单(山东)


“全国五四红旗团支部(团总支)”名单(山东)


精彩评论文明上网理性发言,请遵守新闻评论服务协议
共0条评论