2019年度 菏泽市广播电视台汇总 部门决算
第一部分 部门概况
一、部门职责
二、机构设置
第二部分 2019年度部门决算表
一、收入支出决算总表
二、收入决算表
三、支出决算表
四、财政拨款收入支出决算总表
五、一般公共预算财政拨款支出决算表
六、一般公共预算财政拨款基本支出决算表
七、一般公共预算财政拨款“三公”经费支出决算表
八、政府性基金预算财政拨款收入支出决算表
第三部分 2019年度部门决算情况说明
一、收入支出决算总体情况说明
二、收入决算情况说明
三、支出决算情况说明
四、财政拨款收入支出决算总体情况说明
五、一般公共预算财政拨款支出决算情况说明
六、一般公共预算财政拨款基本支出决算情况说明
七、一般公共预算财政拨款“三公”经费支出决算情况说明
八、政府性基金预算财政拨款收入支出决算情况说明
九、重要事项情况说明
第四部分 名词解释
第五部分 附件
一、部门职责
菏泽市广播电视台是市政府工作部门,为一级预算 单位,主要职能:
(一)认真贯彻执行党中央、国务院和省市委、省 市政府的方针政策,把握正确的舆论导向,依法规范广 播电视台及直属单位的职业行为;贯彻执行市委、市政 府关于广播电视台工作的指示、决定,为市委、市政府 工作大局和中心工作服务。
(二)负责市本级广播电视台宣传工作,协调全台 性重大宣传报道活动;研究广播电视台宣传工作中的重 大问题,把握正确的舆论导向,发挥舆论监督作用。
(三)研究制定和组织实施市广播电视台事业和产 业发展规划,增强广播电视台综合发展能力,促进广播 电视台事业和产业发展。
(四)推进技术进步,加快科技创新与改造步伐, 努力提升广播电视的科技含量和水平。
(五)加强国有资产管理,并负责其保值增值。
(六)负责广播电视台队伍建设和管理,研究和推 进内部管理体制及运行机制改革;组织、指导广播电视 台职工培训和专业人才培养工作。
(七)积极开展广播电视对外交流与合作。
(八)完成市委、市政府交办的其他事项。
二、机构设置
从决算单位构成看,菏泽市广播电视台汇总部门决 算包括:菏泽市广播电视台本级决算、菏泽市中波转播 台决算、菏泽市巨野微波站决算。
纳入菏泽市广播电视台汇总2019年度部门决算编制 范围的预算单位3个,包括:

2019年度部门决算表



财政拨款收入支出决算总表





2019年度部门决算情况说明
一、收入支出决算总体情况说明
2019 年度收、 支总计 8653.35 万 元 。 与 2018 年 相 比,收、支总计各增加423.46万元,增长5.15%。主要是 2019年末结转和结余增加,增加的原因为2019年底拨付 的专项资金共计562.4万元,2019年度未支出,故结转至 2020年,导致收支总额增长。

二、收入决算情况说明
本年收入合计7896.46万元,其中:财政拨款收入 6778.44万元,占85.84%;上级补助收入58.92万元,占0.75%;事业收入1055.25万元,占13.36%;经营收入0万 元,占0%;附属单位上缴收入0万元,占0%;其他收入 3.84万元,占0.05%。

三、支出决算情况说明
本 年 支 出 合 计 7093.94 万 元 , 其 中 : 基 本 支 出 6285.92 万 元 , 占 88.61%; 项 目 支 出 808.02 万 元 , 占11.39%;上缴上级支出0万元,占0%;经营支出0万元, 占0%;对附属单位补助支出0万元,占0%。

四、财政拨款收入支出决算总体情况说明
2019 年度财政拨款收、 支总计 7474.49 万元。 与2018年相比财政拨款收、支总计各增加349.35万元,增 长4.90%。主要是2019年末结转和结余增加,增加的原因为2019年底拨付的专项资金共计562.4万元,2019年度未支出,故结转至2020年,导致收支总额增长。

五、一般公共预算财政拨款支出决算情况说明
(一)一般公共预算财政拨款支出决算总体情况 2019 年度一般公共预算财政拨款支出 5924.61 万元,占本年支出合计的83.52 %。与2018年相比,一般公 共预算财政拨款支出减少504.48万元,下降7.85%。主要 原因是自2019年起,电视台非编制人员纳入菏泽广电传 媒集团管理,导致电视台人员工资支出下降。

(二)一般公共预算财政拨款支出决算结构情况
2019 年度一般公共预算财政拨款支出 5924.61 万元,主要用于以下方面: (1)文化旅游体育与传媒(类)支出5924.61万元,占100%。

(三)一般公共预算财政拨款支出决算具体情况 2019年度一般公共预算财政拨款支出年初预算为
6,135.30万元,支出决算为5,924.61万元,完成年初预 算的96.57%。决算数小于年初预算数的主要原因近年来 传媒媒体行业整体业绩呈下滑趋势,电视台作为传统媒 体受到市场影响,收入下降。
其中: (1)文化旅游体育与传媒支出(类)
1.广播电视(款)广播(项)。主要反映用于菏泽 中波转播台的日常公用支出、商品和服务支出及设备更 新支出。年初预算为276.90万元,支出决算为240.68万 元,完成年初预算的86.92%。决算数小于年初预算数主 要原因是压缩了菏泽中波转播台项目支出。
2.广播电视(款)电视(项)。主要反映用于电视
台工资福利支出,日常公用支出、商品和服务支出以及 设备更新支出。年初预算为5858.40万元,支出决算为 5683.93万元,完成年初预算的97.02%。决算数小于年初 预算数主要原因是近年来传媒媒体行业整体业绩呈下滑 趋势,电视台作为传统媒体受到市场影响,收入下降。
六、一般公共预算财政拨款基本支出决算情况说明
2019年度一般公共预算财政拨款基本支出决算5116.59万元,包括人员经费和公用经费,支出具体情况 如下:
1.人员经费4104.28万元,主要包括:基本工资、 津贴补贴、奖金、绩效工资、机关事业单位基本养老保 险缴费、职业年金缴费、职工基本医疗保险缴费、其他 社会保障缴费、住房公积金、其他工资福利支出、离休 费、退休费、抚恤金、其他对个人和家庭的补助等。
2.公用经费1012.31万元,主要包括:办公费、印 刷费、手续费、水费、电费、邮电费、取暖费、物业管 理费、差旅费、维修(护)费、租赁费、会议费、公务接 待费、专用材料费、劳务费、委托业务费、公务用车运 行维护费、其他交通费用、税金及附加费用、其他商品 和服务支出、办公设备购置、专用设备购置、公务用车 购置等。
七、一般公共预算财政拨款“三公”经费支出决算情
况说明
(一)“三公”经费支出决算总体情况及增减变动原因
一般公共预算财政拨款“三公”经费支出范围包括菏泽市广播电视台汇总机关及其所属预算单位,共3个预 算单位。2019年度一般公共预算财政拨款“三公”经费 决算数为72.32万元,完成年初预算的42%,其中:因公出 国(境)费0.00万元,年初无预算;公务用车购置及运 行维护费67.26万元,完成年初预算的47%;公务接待费 5.06万元,完成年初预算的18%。
2019年“三公”经费决算比年初预算减少99.75万 元主要原因是本单位本着厉行节约的原则,加强对三公 经费支出的管理,压缩了各项支出。
其中:因公出国(境)费与2019年预算基本持平、 公务用车购置及运行费比年初预算减少76.61万元、公务 接待费比年初预算减少23.14万元。
公务用车购置及运行费减少的主要原因是加强对公 务用车的管理,压缩了公务用车购置及运行费用。
公务接待费减少的主要原因是加强了活动公务接待 的管理,压缩了公务接待费用。
(二)“三公”经费支出决算具体情况
1.因公出国(境)费决算数为0万元,占一般公共预算财政拨款“三公”经费总数的0%。2019年使用财政 拨款安排菏 泽市广播电视台汇总等单位,因公出国(境)团组0个,累计0人次。
2. 公务用车购置及运行维护费决算数为 67.26 万元,占一般公共预算财政拨款“三公”经费总数的93%。 其中:公务用车购置费支出32.87万元,2019年菏泽市广 播电视台汇总等单位使用财政拨款购置公务用车4辆,主 要是新闻采访用车;公务用车运行维护费34.39万元,主 要用于采访用车燃料、维修、保险、过路过桥等费用。 2019年菏泽市广播电视台汇总等单位财政拨款开支运行 维护费的公务用车保有量为21辆。
3.公务接待费决算数为5.06万元,占一般公共预算 财政拨款“三公”经费总数的7%。2019年公务接待全部 为国内公务接待,主要用于演出活动演职员接待支出, 共计接待73批次、675人次,其中外事接待0批次、0人 次。
八、政府性基金预算财政拨款收入支出决算情况说明
2019年度政府性基金预算财政拨款年初结转和结余0万元,本年收入0万元,本年支出0万元,年末结转和结 余0万元。
九、重要事项情况说明
(一)机关运行经费支出情况
本部门所属预算单位全部为事业单位,无机关运行经费支出。
(二)政府采购支出情况
2019年度政府采购支出总额271.82万元,其中:政 府采购货物支出175.52万元、政府采购工程支出0万元、 政府采购服务支出96.30万元。授予中小企业合同金额0 万元,占政府采购支出总额的0%,其中:授予小微企业 合同金额0万元,占政府采购支出总额的0%。
(三)国有资产占用情况
截至2019年12月31日,菏泽市广播电视台汇总共有 车辆21辆,其中,符合规定的领导干部用车0辆、机要通 信用车0辆、应急保障用车0辆、执法执勤用车0辆、特种 专业技术用车0辆、其他用车21辆,其他用车主要是新闻 采访车辆;单位价值50万元以上通用设备0台(套),单 位价值100万元以上专用设备0台(套)。
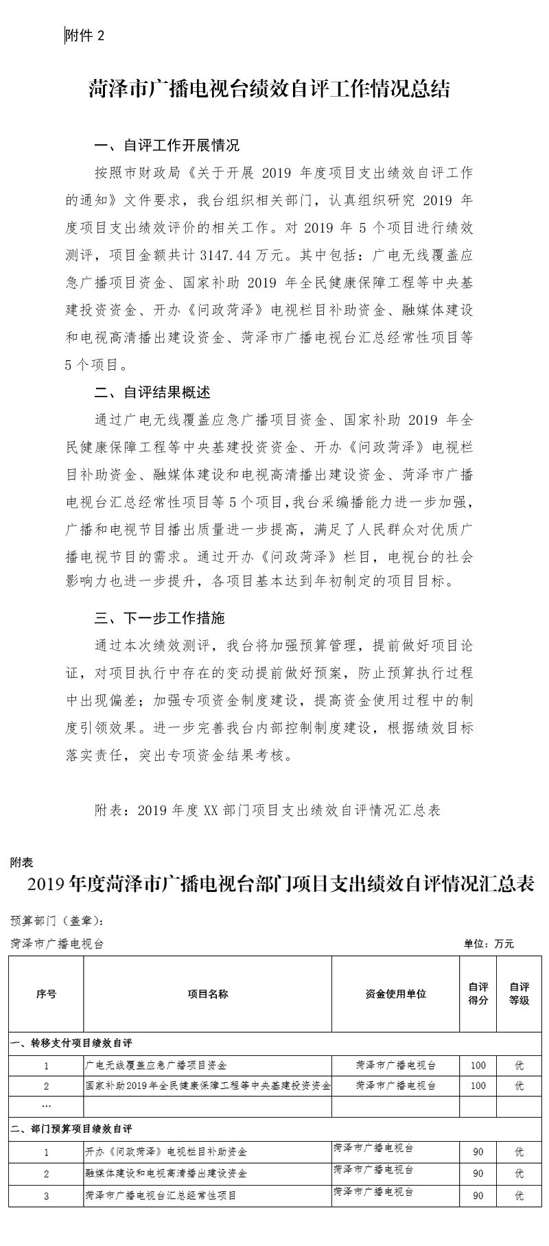
(四)预算绩效情况 1.预算绩效管理工作开展情况。 本部门没有项目开展绩效评价。 2.部门决算中项目绩效自评结果。菏泽市广播电视台汇总单位2019年度部门预算项目绩效自评的5个项目 中,有5个项目自评等级为优,0个项目自评等级为良,0 个项目自评等级为中。从自评情况看,项目支出绩效管理的重视程度进一步提升,大部分项目有序开展,执行和完成情况较好,资金使用比较规范。 今年在部门决算中反映了2019年度菏泽市广播电视台汇总单位项目支出绩效自评情况,以及广电无线覆盖 应急广播项目资金等5个项目的绩效自评具体结果。(详 见“附件2”)

3.部门评价项目绩效评价结果 以“广电无线覆盖应急广播项目资金”项目为例,该项目绩效评价综合得分100,评价结果为“优”。(绩 效评价报告详见“附件2”)。

一、财政拨款收入:指单位从同级财政部门取得的财政预算资金。按现行管理制度,部门决算中反映的财 政拨款包括一般公共预算财政拨款和政府性基金财政拨 款。
二、上级补助收入:指事业单位从主管部门和上级 单位取得的非财政补助收入。
三、事业收入:指事业单位开展专业业务活动及其 辅助活动取得的收入。包括事业单位收到的财政专户实 际核拨的教育收费等。
四、经营收入:指事业单位在专业业务活动及其辅 助活动之外开展非独立核算经营活动取得的收入。
五、附属单位上缴收入:指事业单位附属独立核算 单位按照有关规定上缴的收入。
六、其他收入:指单位取得的除上述“财政拨款收 入”“上级补助收入”“事业收入”“经营收入”“附 属单位上缴收入”等以外的各项收入。
七、用事业基金弥补收支差额:指事业单位在用本 年的“财政拨款收入”“财政拨款结转和结余资金” “事业收入”“经营收入”“其他收入”等不足以安排 当年支出的情况下,使用以前年度积累的事业基金(事 业单位当年收支相抵后按国家规定提取、用于弥补以后 年度收支差额的基金)弥补本年度收支缺口的资金。
八、年初结转和结余:指单位以前年度尚未完成、结转到本年仍按原规定用途继续使用的资金,或项目已 完成等产生的结余资金。
九、结余分配:指事业单位按照会计制度规定缴纳 的所得税以及从非财政拨款结余或经营结余中提取的各 类基金。
十、年末结转和结余:指单位本年度或以前年度预 算安排、因客观条件发生变化未全部执行或未执行,结 转到以后年度继续使用的资金,或项目已完成等产生的 结余资金。
十一、基本支出:指单位为保障其机构正常运转、 完成日常工作任务而发生的人员支出和日常公用支出。
十二、项目支出:指单位在基本支出之外为完成特 定的工作任务或事业发展目标所发生的支出。
十三、经营支出:指事业单位在专业业务活动及其 辅助活动之外开展非独立核算经营活动发生的支出。
十四、“三公”经费:指市级部门用财政拨款安排 的因公出国(境)费、公务用车购置及运行费和公务接 待费。 其中,因公出国(境)费反映单位公务出国(境)的国际旅费、国外城市间交通费、住宿费、伙食 费、培训费、公杂费等支出;公务用车购置及运行费反 映单位公务用车购置支出(含车辆购置税)及按规定保 留的公务用车燃料费、维修费、过路过桥费、保险费、安全奖励费用等支出;公务接待费反映单位按规定开支的各类公务接待(含外宾接待)支出。
十五、机关运行经费:指为保障行政单位(包括参 照公务员法管理的事业单位)运行用于购买货物和服务 的各项资金,包括办公及印刷费、邮电费、差旅费、会 议费、福利费、日常维修费、专用材料及一般设备购置 费、办公用房水电费、办公用房取暖费、办公用房物业 管理费、公务用车运行维护费以及其他费用。
十六、 文化旅游体育与传媒支出( 类) 广播电视(款)广播(项):反映旅游发展基金安排用于补助地 方旅游开发项目的经费支出(通过财政专项转移支付直 接拨付)。
十七、 文化旅游体育与传媒支出( 类) 广播电视(款)电视(项):电视台、电视发射台、电视转播台的支出。
2019年度菏泽市广播电视台汇总
部门预算项目绩效自评情况汇总表

经市重污染天气应急指挥部批准,全市自2109年4月21日00:00起启动重污染天气Ⅱ级应急响应。请人民群众减少户外活动,选择绿色出行方式,做好自身防护。
精彩评论文明上网理性发言,请遵守新闻评论服务协议
共0条评论